Retomando el control de nuestro contenido
When reproducing, using, or extracting this text, always reference the source and the author : Ignacio Rondini
¿A quién pertenece lo que ponemos en línea? En una era en que hemos cada uno·a generado muchísima información, contenido y datos, en blogs, artículos, imágenes, fotos, etc., ¿Cómo podemos evitar que nuestro contenido se encuentre enclaustrado en un silo, en una plataforma en la cual solo es posible acceder si se es parte de ella? ¿Cómo evitar que ese contenido sea captado por plataformas que solo buscan explotar nuestros datos y que se nos desapropie de lo que hemos creado? O al menos, ¿cómo romper con esa voluntad de encapsular a las personas en cierto tipo de formato?
Dicho de otro modo, ¿Cuánta gente ha perdido acceso a su contenido porque le han “pirateado” la cuenta, porque por alguna razón ha perdido los códigos de acceso o porque la plataforma ha decidido que esa persona no respeta sus reglas?
Las consecuencias son enormes. Para un pequeño negocio esto significa perder toda su audiencia y una gran parte de sus ingresos. Para un artista, puede significar perder una vitrina para sus obras. Para quienes escriben, sus escritos. O para otras personas, simplemente, una censura a sus ideas. Esto no significa que esté de acuerdo con que todo sea posible en internet. Lo que es ilegal en el mundo físico, debiese seguir siendo ilegal en el mundo digital. Aunque este principio, en régimes totalitarios hay que tomarlo con una pizca de cautela. Pero eso es otra dimensión del problema respecto a la justicia de las leyes.
Y ese es el problema, las grandes plataformas son estructuras sociotécnicas, que se han visto cada vez más politizadas. Plataformas que difunden un cierto tipo de contenido y no otro. Algoritmos que buscan, por un lado, retenernos la mayor cantidad de tiempo posible; y, por otro lado, que excluyen contenido que no se alinea con su vision, no necesariamente eliminando el contenido estrictamente hablando, pero sí haciéndolo desaparecer en la práctica al limitar su difusión o inundar el feed de la audiencia con otros temas. Además, pueden tener reglas espécificas respecto a la propiedad intelectual del contenido publicado ahí.
¿Cómo reobtener el control de nuestro contenido y cómo evitar que se encuentre a la merced de plataformas de las cuales tenemos poco control?
Bienvenidos y bienvenidas a internet y una nueva tecnología llamada “página web”. Fue con el fin de buscar una respuesta a este problema, que comenzó como una sensación de disgusto, que crée esta página. Un lugar en el cual poder escribir y compartir contenido en mis propios términos, sin tener que pasar a través de intermediarios. Una página web no es solo un factor clave en cuanto a autonomía, sino que también es un standard de comunicación. Es la forma más abierta y libre de poder compartir contenido.
¿Cuántas veces has querido compartir un post, un video, o un artículo, y la otra persona no puede verlo porque no tiene una cuenta en esa plataforma? ¿Por qué obligar a personas a usar ciertas plataformas y tener que datificar su interés por el contenido? Una página web es accessible a cualquier persona con una conexión internet. De preferencia, la página debería ser ligera, para respetar el uso de personas con un internet inestable o con una cantidad fija de datos móbiles. Y accessible para todo tipo de personas. Una página básica es una de las herramientas más simples para lograr esto.
Página web y nombre de dominio
Si una página web es una forma de reivindicar el contenido que creemos, un nombre de dominio es reivindicar su identidad. El nombre de dominio ignaciorondini.com es mío. Me representa. Y tener la propiedad sobre ese nombre de dominio, hace que mi identidad digital esté más protegida y sea independiente de la posible censura de otra plataforma. Ahora bien, no es infalible. Una decision de justicia o un estado con el suficiente poder puede prohibir mi nombre de dominio y hacerlo inaccessible. Pero como soy dueño de mi contenido (es decir, de mi página web), podría simplemente recrear mi página con otro nombre.
Se podría ir más lejos y establecer una firma electronica que certifique que quien está detrás de esta página soy yo, un poco como las certificaciones en algunas redes sociales (el ícono azul, por ejemplo), pero ese tema va más allá del objetivo de este artículo. El primer paso, creo, es retomar el control de sus propios datos, de sus contenidos, y poder gestionarlo como uno quiera.
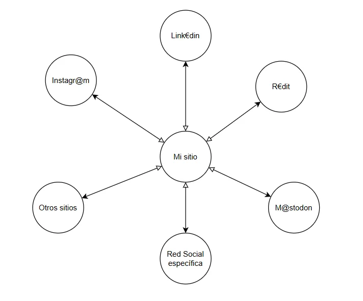
El modelo POSSE
Ahora bien, aunque la idea de retomar el control de nuestro contenido es crucial en una búsqueda de autonomía, sí es cierto que las redes sociales funcionan porque tienen una audiencia a la cual podemos acceder, a la cual no alcanzaríamos de otra forma. Es aquí que aparece el modelo POSSE (Publish on own site, syndicate everywhere - Publicar en su sitio propio, y sindicar en otras partes). La idea es utilizar su propio sitio como fuente de verdad, o fuente de contenido. El contenido original es publicado en nuestra propia página web y luego es republicado en las redes sociales a las cuales queramos participar. Esta republicación es una copia o adaptación que debería reenviar hacia el sitio original.
Cabe notar que dependiendo del objetivo que tengamos, a veces es más pertinente adaptar el contenido para cierta plataforma. Esto porque algunas redes penalizan el hecho de redirigir la audiencia hacia fuentes externas (como nuestro sitio web), todo en el afán de captar la atención y tiempo de las personas. Si bien esto no es crítico para ciertos artículos de blog, sí puede serlo para un pequeño comercio o una ONG que busca aumentar su audiencia.
Y aunque si bien el objetivo es crear una audiencia propia, que nos sigan a nosotros o nosotras, a nuestro sitio y no que dependa de plataformas externas, mientras no sea factible restarse completamente de ellas, hay que buscar alternativas.
Así es cómo se ve, gráficamente el modelo :

La idea es volver a poner al centro un lugar único, que podemos controlar y gestionar en nuestros propios términos.
El modelo PESOS
Otra alternativa es el modelo PESOS (Publish elsewhere, syndicate on own site - Publicar en otras partes, sindicar en su propio sitio), es decir, crear contenido en otras redes y republicar el contenido en su propio sitio. Si bien el contenido original es publicado en un servicio externo, y su perennidad y publicación dependan de la plataforma, el hecho de registrar una copia en su propio sitio cumple con el objetivo de retomar de alguna medida el control de nuestros contenidos digitales.
¿Cómo empezar?
Primero que todo, depende del uso que tienes de las redes sociales y otras plataformas. Si solo lo usas pasivamente, quizás no sea necesario, pero si de alguna forma generas contenido inédito: Ya sea artístico, audiovisual, profesional, o que crees escritos, música y cualquier otro contenido de los cuales quieras reivindicar la autoría, te recomiendo pensar en crear un sitio internet, con tu propio nombre de dominio. De esta forma puedes ser autónomo·a y empezar a crear una audiencia propia. Para luego republicar en otros sitios, lo puedes hacer de forma manual, o usando herramientas de automatización, pero lo primero es crear tu propio hogar digital. Un lugar que te represente y que comunique lo que tú quieras.
SEO
Como nota aparte, aunque el objetivo sea la autonomía digital. Es importante notar que tener un sitio web con contenido original, al cual gente acceda, ya sea a través de buscadores o via backlinks a partir de plataformas sociales, es un buen elemento para mejorar tu SEO. Y de esta forma se pueden redirigir tus diferentes audiencias hacia tu punto central, tu propio hogar, ya seas un artista, una organización sin fines de lucro o un comercio.
Conclusiones
Puede parecer extraño, pero hemos llegado al punto en que tener una página web es un acto de autonomía, de reivindicación digital. Sobre todo si eres un creador de contenido. Tu existencia digital y tu audiencia no debería depender de una plataforma o de un estado. Es por ello que tener una página web, con tu propio nombre de dominio, como punto central de tu contenido es vital. Existen múltiples formas de lograrlo sin tener que saber desarrollar, pero también puedes pedir ayuda a alguien o contratar a algún freelance que lo configure por ti. No debiese costar mucho.
Y aunque aún no tengo una real solución a la dependencia de las redes sociales para desarrollar audiencias, sigo investigando y probando diferentes enfoques. A futuro trataré de hablar más sobre este tema, sobre cómo tener una página web y cómo sindicalizar su contenido hacia otras plataformas.